新業務來了 | 環境部發布《大型活動碳中和實施指南(試行)》
生態環境部正式發布了《大型活動碳中和實施指南(試行)》(以下簡稱《指南》),用于指導大型活動實施碳中和。中環聯合認證中心高級工程師劉清芝就發布《指南》的原因、適用范圍等問題,回答了記者的提問。
問:為什么要發布《大型活動碳中和實施指南(試行)》?
答:2010年以來,國內的一些大型活動相繼開展了或準備開展碳中和相關工作,如2010年上海世博會、2014年APEC北京峰會、2017年G20杭州峰會等大型國際會議開展了碳中和活動,正在籌備的2022年北京冬奧會等大型活動也在申報文件中提出了低碳辦會的目標。國內已開展的碳中和通常參照國際上相對成熟的標準化文件實施,國家層面還沒有相關標準指南,本次《大型活動碳中和實施指南》的發布填補了我們國家這方面的空白。
大型活動由于參與人數多,社會影響大,溫室氣體排放量大,是倡導實施低碳理念比較理想的對象。同時,倡導大型活動碳中和也是我國應對氣候變化的務實行動,通過大型活動碳中和的示范,在全社會廣泛傳播碳中和理論,倡導公眾積極踐行低碳生活方式和實現碳中和的低碳理念,有利于公眾樹立綠色低碳的價值觀和消費觀,弘揚以低碳為榮的社會新風尚,促進我國控制溫室氣體排放。
問:《大型活動碳中和實施指南(試行)》適用范圍是什么?
答:《指南》所稱大型活動,是指在特定時間和場所內開展的較大規模聚集行動,包括演出、賽事、會議、論壇、展覽等。《指南》并未嚴格規定大型活動的規模,可理解為常規大型活動和其他非大型活動,均可參考《指南》自愿實施碳中和。
問:大型活動碳中和實施程序要求是什么?
答:根據《指南》,碳中和實施程序包括碳中和計劃、實施減排行動、量化溫室氣體排放、碳中和活動以及碳中和評價5部分內容,具體如下:

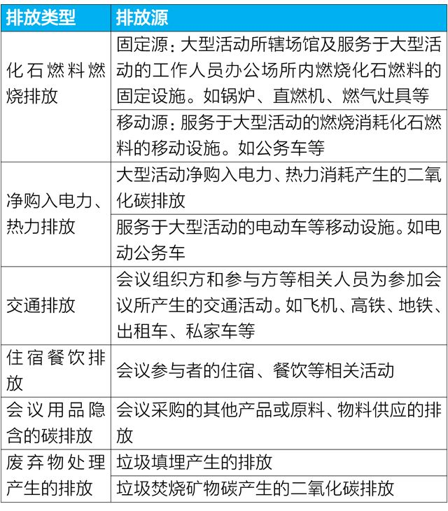
問:大型活動溫室氣體排放源有哪些?
答:大型活動在籌辦階段、舉辦階段和收尾階段的溫室氣體排放源主要如下表所示。

問:如何核算大型活動的溫室氣體排放?
答:為方便使用者操作和獲取相關的排放因子,本指南給出了參考的溫室氣體排放核算標準和技術規范。

問:如何減少大型活動的溫室氣體排放?
答:為倡導低碳舉辦大型活動的理念,《指南》提出在大型活動籌備、舉辦和收尾階段應當盡可能實施控制其溫室氣體排放行動,并確保控排行動的有效性,規定大型活動組織者需要先控排和減排,再實現碳中和。
根據《指南》附件1,大型活動的主要排放源,主要來自于大型活動舉辦的場所、酒店住宿、餐飲和人員交通,因此,減排主要從這個方面著手,以下是在舉辦大型活動中可以考慮的減排措施:
問:可以用于實施碳中和的溫室氣體減排量有哪些?
答:《指南》指出,大型活動組織者應通過購買碳配額、碳信用的方式或新建林業項目產生碳匯量的方式抵消大型活動實際產生的溫室氣體排放量。鼓勵優先采用來自貧困地區的碳信用或在貧困地區新建林業碳匯項目。因此,可以用于碳中和的溫室氣體減排量可包括全國或區域碳排放權交易體系的碳配額;CCER“核證自愿減排量”;經省級及以上生態環境主管部門批準、備案或者認可的碳普惠項目產生的減排量;經聯合國清潔發展機制或其他減排機制確認的中國項目溫室氣體減排量。
需要注意一點的是,本《指南》規定可用于抵消的CDM項目減排量需要是我國境內的項目產生的減排量。
問:為什么采用購買碳配額、碳信用的方式或新建林業項目產生碳匯量的方式抵消大型活動實際產生的溫室氣體排放量的時間不一致?
答:大型活動實施碳中和可以通過購買碳配額、碳信用的方式或新建林業項目產生碳匯量的方式中和大型活動的溫室氣體排放量。
考慮到在大型活動完成之前無法確定實際產生的溫室氣體排放量,以及碳配額、碳信用注銷程序和新建林業碳匯項目產生碳匯均需要一定時間,本《指南》規定,如采用獲取碳配額或碳信用的中和方式,碳中和實現的時間不得晚于大型活動結束后1年內;
如采用新建林業項目產生碳匯量抵消的方式,實現碳中和的時間不得晚于大型活動結束后6年內。參照《京都議定書》清潔發展機制和中國溫室氣體自愿減排交易機制下林業項目每5年簽發一次碳匯的做法,實施碳中和增加了1年的項目立項和籌備期。因此,指南規定采用新建林業項目產生碳匯量抵消的方式,實現碳中和的時間不得晚于大型活動結束后6年。
問:為什么要優先采用來自貧困地區的碳信用或者在貧困地區新建林業項目?
答:鼓勵優先購買來自貧困地區的碳信用或者在貧困地區新建林業項目產生的減排量,可以將大型活動碳中和與生態扶貧有機結合,探索建立貧困地區森林生態效益補償市場化新機制,將貧困地區林場的生態優勢轉化為發展優勢,努力實現可持續發展良性循環,幫助貧困地區的人民脫貧,實現碳中和和扶貧的雙重效益。
以下為《大型活動碳中和實施指南(試行)》原文
為推動踐行低碳理念,弘揚以低碳為榮的社會新風尚,規范大型活動碳中和實施,現發布《大型活動碳中和實施指南(試行)》(見附件)。
特此公告。
附件:大型活動碳中和實施指南(試行)
生態環境部
2019年5月29日
抄送:各省、自治區、直轄市生態環境廳(局),新疆生產建設兵團生態環境局。
生態環境部辦公廳2019年6月14日印發
附件
大型活動碳中和實施指南(試行)
第一章 總 則
第一條 為推動踐行低碳理念,弘揚以低碳為榮的社會新風尚,規范大型活動碳中和實施,制定本指南。
第二條 本指南所稱大型活動,是指在特定時間和場所內開展的較大規模聚集行動,包括演出、賽事、會議、論壇、展覽等。
第三條 本指南所稱碳中和,是指通過購買碳配額、碳信用的方式或通過新建林業項目產生碳匯量的方式抵消大型活動的溫室氣體排放量。
第四條 各級生態環境部門根據本指南指導大型活動實施碳中和,并會同有關部門加強典型案例的經驗交流和宣傳推廣。
第五條 鼓勵大型活動組織者依據本指南對大型活動實施碳中和,并主動公開相關信息,接受政府主管部門指導和社會監督。鼓勵大型活動參與者參加碳中和活動。
第二章 基本要求和原則
第六條 做出碳中和承諾或宣傳的大型活動,其組織者應結合大型活動的實際情況,優先實施控制溫室氣體排放行動,再通過碳抵消等手段中和大型活動實際產生的溫室氣體排放量,實現碳中和。
第七條 核算大型活動溫室氣體排放應遵循完整性、規范性和準確性原則并做到公開透明。
第三章 碳中和流程
第八條 大型活動組織者需在大型活動的籌備階段制訂碳中和實施計劃,在舉辦階段開展減排行動,在收尾階段核算溫室氣體排放量并采取抵消措施完成碳中和。
第九條 大型活動碳中和實施計劃應確定溫室氣體排放量核算邊界,預估溫室氣體排放量,提出減排措施,明確碳中和的抵消方式,發布碳中和實施計劃的主要內容。
(一)溫室氣體排放量核算邊界,應至少包括舉辦階段的溫室氣體排放量,鼓勵包括籌備階段和收尾階段的溫室氣體排放量。
(二)預估溫室氣體排放量,溫室氣體排放源的識別和溫室氣體排放量核算方法可參考本指南附1實施。
(三)提出減排措施。大型活動組織者在大型活動的籌備、舉辦和收尾階段應當盡可能實施控制其溫室氣體排放行動,確保減排行動的有效性。
(四)大型活動組織者應明確碳中和的抵消方式。
(五)大型活動組織者應發布碳中和實施計劃,主要內容包括大型活動名稱、舉辦時間、舉辦地點、活動內容、預估排放量、減排措施、碳中和的抵消方式及預期實現碳中和日期等。
第十條 大型活動組織者應根據碳中和實施計劃開展減排行動,并確保實現預期的減排效果。
第十一條 大型活動組織者應根據大型活動的實際開展情況核算溫室氣體排放量,為碳抵消提供準確依據。核算溫室氣體排放量參照本指南附1推薦的核算標準和技術規范實施。
第十二條 大型活動組織者應通過購買碳配額、碳信用的方式或通過新建林業項目產生碳匯量的方式抵消大型活動實際產生的溫室氣體排放量。鼓勵優先采用來自貧困地區的碳信用或在貧困地區新建林業項目。
(一)用于抵消大型活動溫室氣體排放量的碳配額或碳信用,應在相應的碳配額或碳信用注冊登記機構注銷。已注銷的碳配額或碳信用應可追溯并提供相應證明。推薦按照以下優先順序使用碳配額或碳信用進行抵消,且實現碳中和的時間不得晚于大型活動結束后1年內。
1.全國或區域碳排放權交易體系的碳配額。
2.中國溫室氣體自愿減排項目產生的“核證自愿減排量”(CCER)。
3.經省級及以上生態環境主管部門批準、備案或者認可的碳普惠項目產生的減排量。
4.經聯合國清潔發展機制(CDM)或其他減排機制簽發的中國項目溫室氣體減排量。
(二)通過新建林業項目的方式實現碳中和的時間不得晚于大型活動結束后6年內,并應滿足以下要求。
1.碳匯量核算應參照本指南附1推薦的核算標準和技術規范實施,并經具有造林/再造林專業領域資質的溫室氣體自愿減排交易審定與核證機構實施認證。
2.新建林業項目用于碳中和之后,不得再作為溫室氣體自愿減排項目或者其他減排機制項目重復開發,也不可再用于開展其他活動或項目的碳中和。
3.大型活動組織者應保存并在公開渠道對外公示新建林業項目的地理位置、坐標范圍、樹種、造林面積、造林/再造林計劃、監測計劃、碳匯量及其對應的時間段等信息。
第十三條 用于抵消的碳配額、碳信用或(和)碳匯量大于等于大型活動實際產生的排放量時,即界定為該大型活動實現了碳中和。
第四章 承諾和評價
第十四條 大型活動組織者應通過自我承諾或委托符合要求的獨立機構開展評價工作,確認實現碳中和。
第十五條 如通過自我承諾的方式確認大型活動實現碳中和,大型活動組織者應對照碳中和實施計劃開展,保存相關證據文件并對真實性負責。
第十六條 如通過委托獨立機構的方式確認大型活動實現碳中和,建議采用中國溫室氣體自愿減排項目審定與核證機構。獨立機構的評價活動一般包括準備階段、實施階段和報告階段,每個階段應開展的工作如下。
(一)準備階段
成立評價小組:獨立機構應根據人員能力和大型活動實際情況,組建評價小組。評價小組至少由兩名具備相應業務領域能力的評價人員組成。
制定評價計劃:包括但不限于評價目的和依據、評價內容、評價日程等。
(二)實施階段
文件審核:評價小組應通過查閱大型活動的減排行動、溫室氣體排放量化及實施抵消的相應支持材料,確認大型活動碳中和實施是否滿足本指南要求。
現場訪問:在大型活動舉辦階段,評價小組可根據需求實施現場訪問,訪問內容應包括但不限于人員訪談、能耗設備運行勘查、溫室氣體排放量的核算等。
評價報告編制:評價小組應根據文件評審和現場訪問的發現,編制評價報告,報告應當真實完整、邏輯清晰、客觀公正,內容包括評價過程和方法、評價發現和結果、評價結論等。評價報告可參照本指南附2推薦的編寫提綱編制。
評價報告復核:評價報告應經過獨立于評價小組的人員復核,復核人員應具備必要的知識和能力。
(三)報告階段
評價報告批準:獨立機構批準經內部復核后的評價報告,將評價報告交大型活動組織者。
第十七條 大型活動組織者可在實現碳中和之后向社會做出公開聲明。聲明應包括以下內容。
(一)大型活動名稱。
(二)大型活動組織者名單。
(三)大型活動舉辦時間。
(四)大型活動溫室氣體核算邊界和排放量。
(五)碳中和的抵消方式及實現碳中和日期。
(六)碳中和結果的確認方式。
(七)評價機構的名稱及評價結論(如有)。
(八)聲明組織(人)和聲明日期。
第五章 術語解釋
第十八條 溫室氣體是指大氣層中自然存在的和人類活動產生的,能夠吸收和散發由地球表面、大氣層和云層所產生的、波長在紅外光譜內的輻射的氣態成分,包括二氧化碳(CO2)、甲烷(CH4)等。
第十九條 本指南所稱碳配額,是指在碳排放權交易市場下,參與碳排放權交易的單位和個人依法取得,可用于交易和碳市場重點排放單位溫室氣體排放量抵扣的指標。1個單位碳配額相當于1噸二氧化碳當量。
第二十條 本指南所稱碳信用,是指溫室氣體減排項目按照有關技術標準和認定程序確認減排量化效果后,由政府部門或國際組織簽發或其授權機構簽發的碳減排指標。碳信用的計量單位為碳信用額,1個碳信用額相當于1噸二氧化碳當量。
第二十一條 本指南所稱碳普惠
關注微信公眾號